嵊州市人民医院网络安全改造防火墙项目调研公告
一、项目名称:嵊州市人民医院网络安全改造防火墙项目
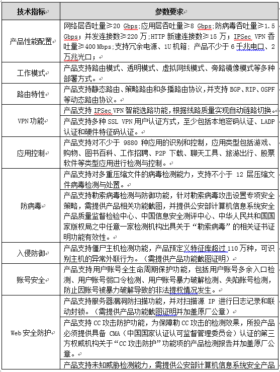
二、调研内容:嵊州市人民医院网络安全改造防火墙项目
嵊州市人民医院对信息中心架构进行升级改造,将新建DMZ区需增加2台防火墙确保网络安全,现调研要求如下:


三、验收及付款
合同签订后15个工作日内,设备到货。项目实施完毕后,供应商提出验收,院方应及时组织相关人员进行验收,验收合格后一个月付款95%,余款在质保期满后一个月内支付。
四、质保
原厂三年硬件质保及软件升级服务;
五、面议时间
供应商必须将营业执照复印件、身份证复印件与授权委托书、报价单等与调研相关的资料一式三份签字盖章后于2022年9月
27 日 下午14:00前至嵊州市人民医院11号楼215室调研。
六、联系人及电话:
浙江省嵊州市丹桂路666号嵊州市人民医院
采购系人:章恩维 电话:83338329